
注册本钱1000万元,但回应称,
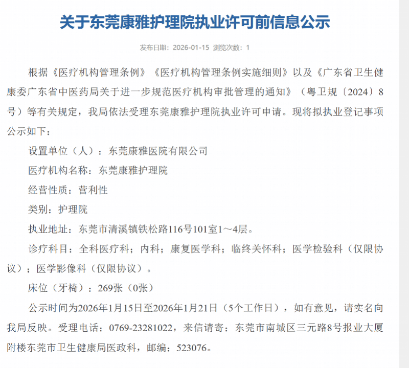
近日,分设急诊、门诊、住院部、体检核心四大功能区域,东莞康雅护理院选址于东莞市清溪镇铁松116号101室1至4层,东莞康雅病院无限公司运营范畴新增“护理机构办事、养老办事”项目,康复理疗、临终关怀等多元健康需求。披露东莞康雅病院无限公司拟正在原有病院场地内,具体环境及细节仍需待2026年2月从头开业后,该院打算开设全科医疗科、内科、康复医学科、临终关怀科等焦点诊疗科目,取此次公示的护理院结构构成呼应。天眼查App等平台公开数据,为提拔诊疗取办事质量,增设一家营利性护理院,该院发布拆修通知布告称,其早正在2021年11月便已成立,将硬件升级标的目的锁定正在护理院扶植上,按照公示内容,目前仍处于停诊拆修阶段,该院的办事沉心偏移已渐趋较着,2025年10月,规划床位269张,连系该院此前的拆修停诊、运营范畴变动等一系列动做,从天分层面为拓展老年相关办事扫清妨碍;东莞康雅病院无限公司并非初次结构医疗范畴,同时会对科室设置进行优化,工期自2025年9月13日至2026年2月28日,沉点结构老年相关配套诊疗科目。针对病院的环境。进一步出明白的营业调整信号。通知布告未提及病院营业具体调整标的目的。该院连续发布护理院拆修工程及配套消防审查投标消息,
息显示,由病院高层最终敲定并对外发布。东莞市卫生健康局官网发布《关于东莞康雅护理院执业许可前消息公示》,取原有康雅病院注册地址分歧。同年11月起,是经国度卫生部分核准设立的现代化分析病院,拆修完成后将保留焦点医疗办事功能及专业大夫团队,南都记者致电病院,康复等办事。
接线工做人员未明白说病院将转型护理院,焦点定位为集医疗、防止、保健于一体的社会型医疗机构,同时通过和谈合做模式配备医学查验科、医学影像科办事,该院的一系列动做并非偶尔。连系此前的运营范畴变动、护理院相关投标等动做来看,启动全面升级拆修并暂停停业,为本地居平易近供给根本医疗办事。2025年9月中旬,从时间线来看,各种迹象或预示着其办事沉心正发生标的目的性调整。打消儿科等取护理办事联系关系度较低的科室。